各单位:
根据相关文件要求,学校决定组织全校高级专业技术人员及非高级职称在职博士进行健康体检,具体事宜通知如下:
一、体检时间
6月20日至6月28日(22日、23日除外)。
每日体检时间详见附件1。
二、体检地点
四平市中心医院体检中心
三、体检人员
全校高级(含副高级)专业技术人员(含离退休)及非高级职称在职博士(不含在读)
四、体检项目
一般检查、血常规、尿常规、肝功、肾功、血糖、血脂、两对半、全腹超声、乳腺超声、甲状腺超声、骨密度、胸正位片、心电图、幽门螺旋杆菌、眼科、口腔、耳鼻喉、妇科内诊、自选项目(十选一,见附件2)
五、体检费用
由学校承担。
六、体检要求
1.体检中心须用本人身份证件扫描方可体检,请务必携带本人身份证。
2.参加体检人员要严格遵守体检时间,凡未在规定时间内参加体检者,视为自动放弃,学校不再另行安排补检。
3.各单位收到此通知后,请务必及时通知到参加体检人员本人。
4.体检只按规定项目进行,体检资格只限于本人,不得代检。如有代检者,将追究教职工本人及单位领导责任,并追缴体检费用。
七、其他
体检当日由四平市中心医院提供早餐。体检结果通知单发放时间及中心医院派专家到校医院咨询答疑时间另行通知。
联系人:毕晓鹏 联系电话:15844407801
附件:1.2019年体检时间、批次分配表
2.体检自选项目
3.体检注意事
校长办公室
2019年6月18日
2019年关于组织高级专业技术人员及非高级职称在职博士健康体检的通知.doc
附件1:
2019年体检时间、批次分配表

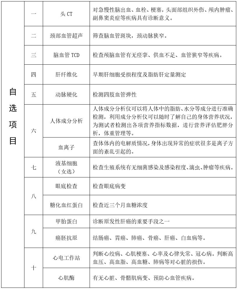
体检自选项目
以下项目十选一:

附件3:
体检注意事项
1.体检前一天避免劳累,最好不要参加聚会、聚餐及其他剧烈活动,忌酒,限高脂、高蛋白、高糖、高盐饮食。
2.体检当天需要空腹,要求在取血前12小时禁食、禁水、特殊人群(需要药者——可少量饮水)。
3.体检当天不要贸然停药,高血压患者应常规服药,以便于体检医生对目前的降压方案进行评价;糖尿病患者或者其他慢性病患者,应在采血后及时服药,以免耽误常规治。
4.已婚女性经期不宜做妇科检查和尿检(经期结束3天后可做这两项检查)未婚者请勿做妇科检查。女性进行妇科检查前排空尿液。如有年龄大的,请家属陪同。
5.女性在孕期勿做X光检查及宫颈刮片检查。
6.女性在体检当天不要穿连衣裙、连裤袜、紧身衣,以免检查时给您带来不便。
7.肝胆胰脾肾超声需空腹,女性妇科超声及男性前列腺超声需憋尿。
8.如有自动放弃的体检项目,请签字确认。
9.如有年龄大,生活不便者,请家属陪同。
10.如有检查无痛胃肠镜者,需有家属陪同签字。